Email: LK.Kriebel@gmail.com

Hero background

Software Design

tennis ball

Designing for
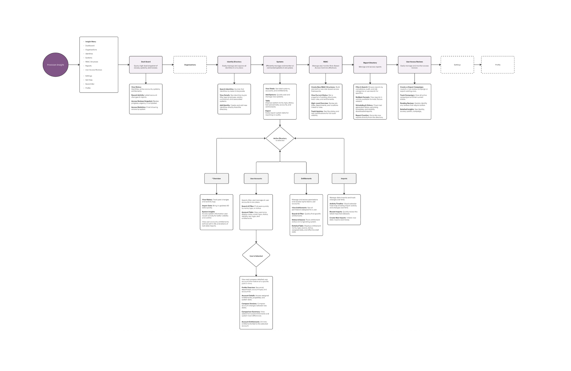
ProvisionIAM

Designing for Provision IAM software, I create experiences that make complex cybersecurity and identity management tasks simple and approachable for banks and credit unions. I design dashboards, workflows, policy builders, and reporting tools that help institutions control access, meet compliance requirements, and strengthen their security.

By leading collaboration with product managers, developers, and clients, I align business goals with user needs and guide the design process from concept to delivery. I translate feedback and regulatory requirements into clear, user-friendly solutions that save time, reduce risk, and empower financial institutions to work with greater confidence and efficiency.

45+

Completed projects in 18 months
About

New Features

How can Tennis.com improve the leaderboards?


The original leaderboard for Tennis.com was basic and built by the development team. Metrics showed that our users liked having a leaderboard. The leaderboard redesign allowed for increased engagement as well as an opportunity to promote new prizes and games. Users can view how many games they played, points earned, and where they rank. They can also access additional games.


Result

The business had seen an increase in engagement and league play. This green-lit opportunity to build out the Game Center.

project
project

Turning ideas into concepts


I’ve had the opportunity to work on some exciting new concepts for Tennis OTT Gamification. sometimes stakeholders have an idea and need help bringing it to life. I’ve worked on several ideation concepts including a game center for Tennis Channel, live gaming trivia, and an OTT live gaming stats predictor game. These games involved using your phone and TV simultaneously while watching a tennis match. Some concepts explored were the following:


Ideation:

  • Live schedules
  • Chat and Video
  • The ability to view all live matches
  • Stats and Predictor Gaming
  • Trivia with live Leaderboard
  • Building a bracket game for a tennis tournament
  • Playing against other fans and building a community
project
project

New Features

How can Tennis.com improve the leaderboards?


The original leaderboard for Tennis.com was basic and built by the development team. Metrics showed that our users liked having a leaderboard. The leaderboard redesign allowed for increased engagement as well as an opportunity to promote new prizes and games. Users can view how many games they played, points earned, and where they rank. They can also access additional games.


Result

The business had seen an increase in engagement and league play. This green-lit opportunity to build out the Game Center.

project
project
project
project
project
project
project
project

How can Tennis.com improve the leaderboards?


The original leaderboard for Tennis.com was basic and built by the development team. Metrics showed that our users liked having a leaderboard. The leaderboard redesign allowed for increased engagement as well as an opportunity to promote new prizes and games. Users can view how many games they played, points earned, and where they rank. They can also access additional games.


team member
team member
team member
team member
team member
team member

Tennis.com Games

Tennis.com games started as a simple game page. The first image shows what the site looked liked in early 2022. Since then the platform has exploaded with over a hundred thousand users using it to test their luck and skill in winning amazing prizes playing Match Point Preditor, and Raquet Bracket.


project
project
project
project
project
project

New Features

How can Tennis.com improve the leaderboards?

The original leaderboard for Tennis.com was basic and built by the development team. Metrics showed that our users liked having a leaderboard. The leaderboard redesign allowed for increased engagement as well as an opportunity to promote new prizes and games. Users can view how many games they played, points earned, and where they rank. They can also access additional games.

Result

The business had seen an increase in engagement and league play. This green-lit opportunity to build out the Game Center.

project
project
project
project

Result

Tennis Channel is constantly innovating and improving its user experience within its games and products. I have had the opportunity to work with some amazing talented designers, managers, directors, and developers. I contributed by improving the user experience within gaming and creating exciting concepts for future projects and initiatives.

project

UX/UI Projects